Preskoči na sadržaj
 http://www.carnet.hr  loomen@carnet.hr

CARNET - Arhiva 2021 Loomen

AAI@Edu.hr prijava
Arhiva 2021 Loomen
    • Upute
      • Preuzimanje tečaja iz arhive
      • Obavijest o privatnosti
    • Preuzimanje tečaja iz arhive
    • Loomen
    • Drugi načini prijave
    • Hrvatski ‎(hr)‎
      • Deutsch ‎(de)‎
      • English ‎(en)‎
      • Español - España ‎(es_es)‎
      • Español - Internacional ‎(es)‎
      • Hrvatski ‎(hr)‎
      • Italiano ‎(it)‎

MAPA

    • Digitalni alati.pdfDigitalni alati.pdf
    • DTPPV priručnik.pdfDTPPV priručnik.pdf
    • lista za vrednovanje - nastavnik.pdflista za vrednovanje - nastavnik.pdf
    • lista za vrednovanje - ucenici.pdflista za vrednovanje - ucenici.pdf
    • misliWEB (1).pdfmisliWEB (1).pdf
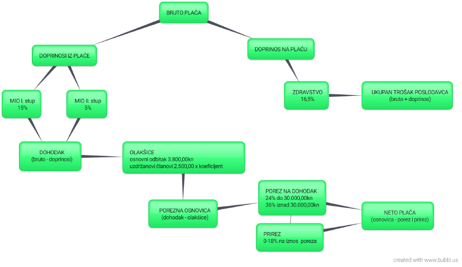
    • obračun plaće - mentalna mapa.png
    • Obrazovnitrendovi-prirucnik.pdfObrazovnitrendovi-prirucnik.pdf
    • okvir_za_vrednovanje_procesa_i_ishoda_ucenja_u_osnovnoskolskome_i_srednjoskolskome_odgoju_i_obrazovanju.pdfokvir_za_vrednovanje_procesa_i_ishoda_ucenja_u_osnovnoskolskome_i_srednjoskolskome_odgoju_i_obrazovanju.pdf
    • prirucnik_e-portfolio_mahara_18.04_zadnja_verzija.docprirucnik_e-portfolio_mahara_18.04_zadnja_verzija.doc
    • Rječnik vrednovanje.xmlRječnik vrednovanje.xml
    • scenarij poucavanja - obracun place verzija 16042019.docxscenarij poucavanja - obracun place verzija 16042019.docx
    • TEŠKOĆE U POSLOVANJU - opozivi.pptxTEŠKOĆE U POSLOVANJU - opozivi.pptx
    • webinari_prirucnik_za_korisnike_20180830.docxwebinari_prirucnik_za_korisnike_20180830.docx
◄ Komunicirajmo!
Vodic kroz Moodle za nastavnike 2 ►
Preskoči Navigacija
Navigacija
  • Naslovnica

    • Stranice na razini sustava

      • Oznake

      • Kalendar

      • ForumNovosti

    • E-kolegiji

      • Namještaj kroz povijest

        • Sudionici

        • Loomen kreator - radionica 10.5.2019.

        • Resursi

        • Aktivnosti

        • Razno

        • Skladište

        • Resursi

          • DatotekaVodič kroz Resurse

          • StranicaSTRANICA - Testirajte digitalne alate

          • Poveznicapoveznica - ucenicki projekt 2.h obrtnicka skola p...

          • PoveznicaPOVEZNICA e-lektire

          • PoveznicaPOVEZNICA - video

          • DatotekaDATOTEKA - Ugovor o prodaji

          • DatotekaDATOTEKA - origami-horse-print

          • KnjigaKomunicirajmo!

          • MapaMAPA

          • DatotekaVodic kroz Moodle za nastavnike 2

          • StranicaAKTIVNOST - DODAJTE RESURSE

        • Rječnik

        • Aktivnosti - Komunikacijsko/kolaboracijski alati

        • Aktivnosti - Alati za procjenu znanja

        • Izrada pitanja za testove i postavljanje testova

        • Aktivnosti - Igre u Loomenu

        • Značke

        • Sigurnosna kopija

        • Diplomski rad

        • LOOMEN KREATOR

        • Korištena literatura

Natrag

CARNET logo

Obavijest o privatnosti

Trenutačno koristite anonimni pristup sustavu (Prijava)